Profile Picturejintat87
$0+

SDF_Prototyper_V2

Add to cart

SDF_Prototyper_V2

$0+
11 ratings

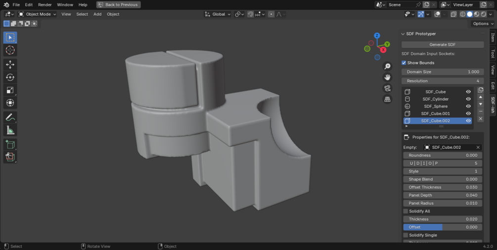
New and improved version of SDF Prototyper V2. This version is based on Chuck's SDF Presets.

https://blenderartists.org/t/sdf-presets-for-geometry-nodes/1387929


Feel free to download and improve. But please do not re-sale this product.

Operations include:

  • Union
  • Difference
  • Intersect
  • Offset
  • Panels
  • Slice (V2.1)
  • Push (V2.1)
  • Avoid (V2.1)


*Only tested on Blender 4.2 and 4.3 Beta.

*If the properties is not displaying properly, please start with fresh new blender scene (Close all and re-open blender).

*Please uninstall previous version before install the new version


$
Add to cart

Ratings

4.4
(11 ratings)
5 stars
82%
4 stars
0%
3 stars
0%
2 stars
9%
1 star
9%
Powered by